繁體中文
無障礙瀏覽
長者專區
|
網站支持IPv6
網站首頁
縣政府
新聞中心
信息公開
政府數據
互動交流
長壽麻陽
您的位置:
首頁
>
政務公開
>
政府信息公開目錄
>
部門信息公開目錄
>
縣自然資源局
>
文件通知
文件通知
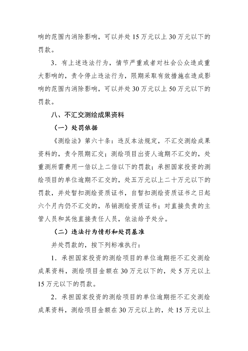
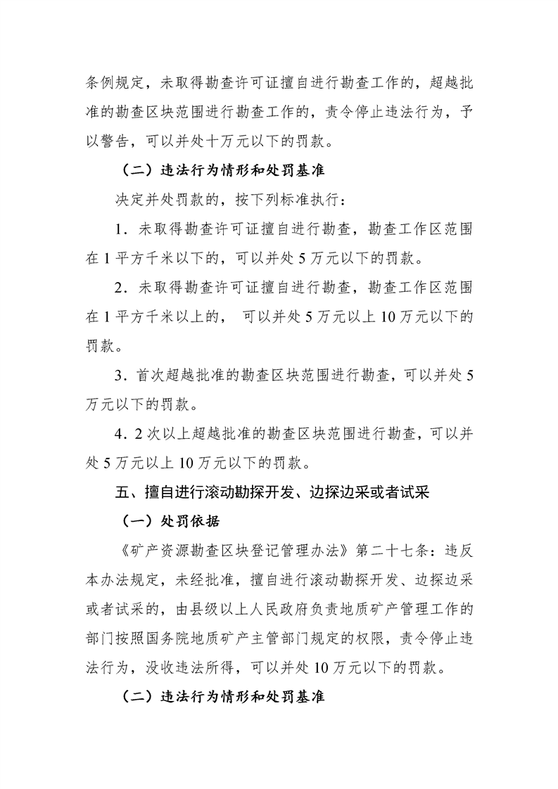
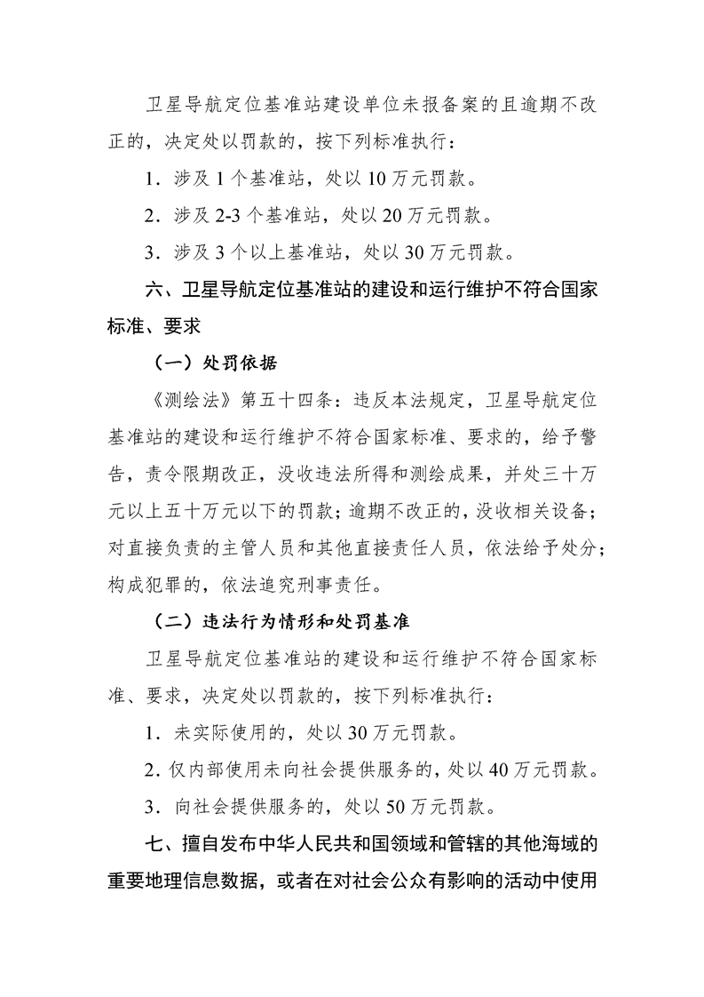
關於轉發《湖南省自然資源廳行政處罰裁量權辦法》的通知
麻陽苗族自治縣人民政府
發布時間: 2025-09-25 16:54
【字體:
大
小
】
分享到
來源:麻陽縣自然資源局
作者:
網站導航
縣政府部門
鄉鎮導航
其他