繁體中文
無障礙瀏覽 長者專區
|

網站支持IPv6

  • 網站首頁
  • 縣政府
  • 新聞中心
  • 信息公開
  • 政府數據
  • 互動交流
  • 長壽麻陽
您的位置: 首頁 > 政務公開 > 政府信息公開目錄 > 部門信息公開目錄 > 縣人力資源和社會保障局 > 人事信息
人事信息

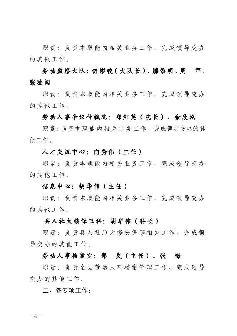
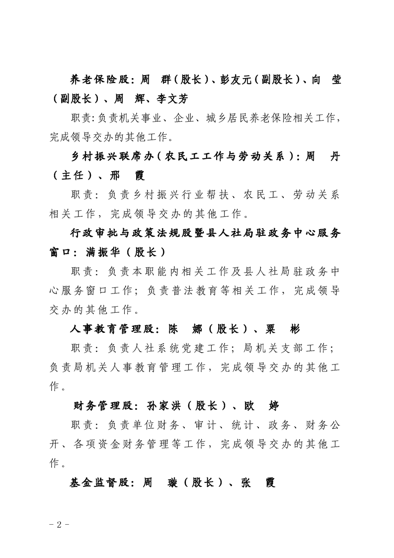
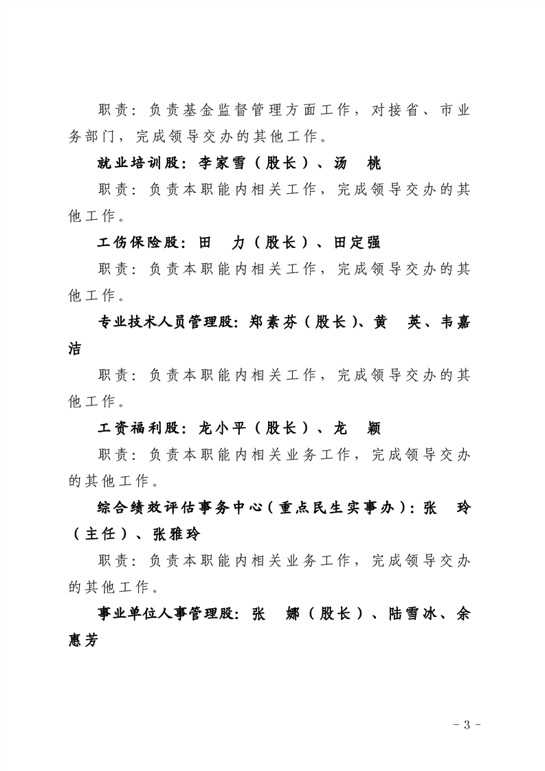
2022年麻陽縣人力資源和社會保障局局機關關於調整各股室及幹部職工職責分工的通知

麻陽苗族自治縣人民政府 https://www.zwgsc.com 發布時間: 2022-03-10 16:02 【字體:大 小】






分享到
   
來源:麻陽縣人力資源和社會保障局 作者:
網站導航
  • 縣政府部門
  • 鄉鎮導航
  • 其他
麻陽苗族自治縣人民政府門戶網微信公眾號 網站官方微信

主辦:麻陽苗族自治縣人民政府辦公室   承辦:麻陽苗族自治縣政務服務中心 網站地圖

    網站標識碼:4312260006

電話:0745-5850315  E_mail:[email protected]     縣長熱線(政務服務熱線):0745-5712345 、 0745-12345-2 (24小時)