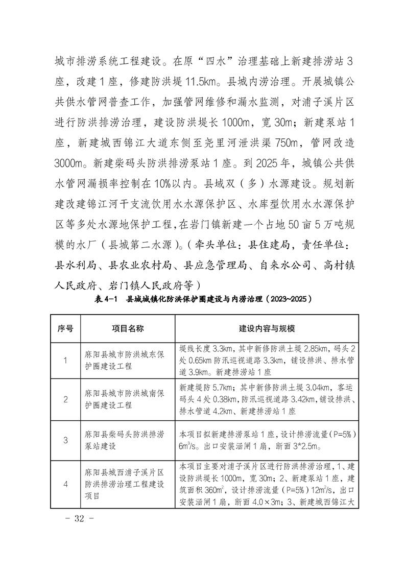
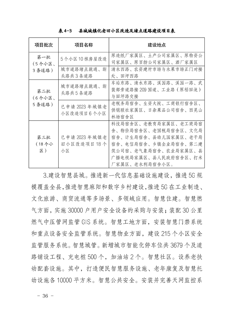
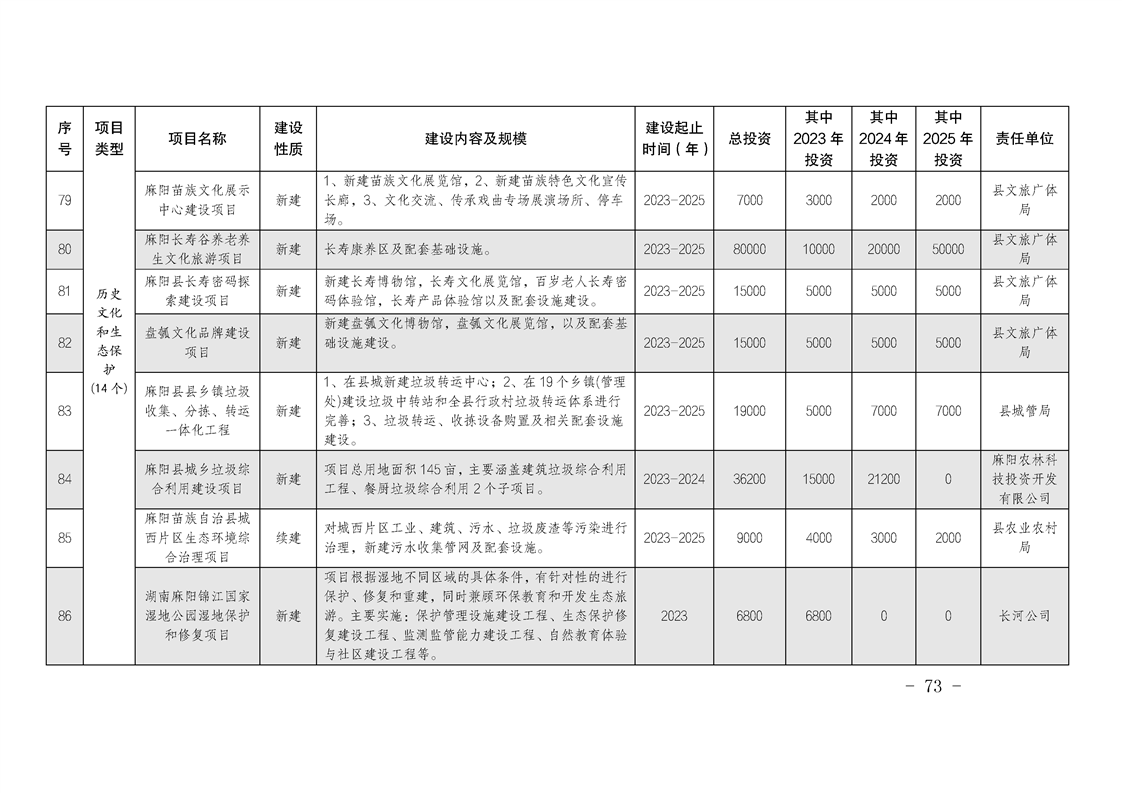
關於印發《麻陽苗族自治縣縣城城鎮化實施方案(2023~2025)》的通知
發布時間:2023-04-03 16:42 信息來源:麻陽縣發改局
索引號:431200/2024-007411 文號:麻政辦發〔2023〕4號 統一登記號: 公開方式:主動公開 公開範圍:全部公開 信息時效期:2025-03-31 簽署日期:2023-03-31 登記日期:2023-03-31 所屬機構:麻陽縣政務服務中心 所屬主題:規範性文件 發文日期:2023-03-31 公開責任部門:麻陽縣政務服務中心











































































發布時間:2023-04-03 16:42 信息來源:麻陽縣發改局
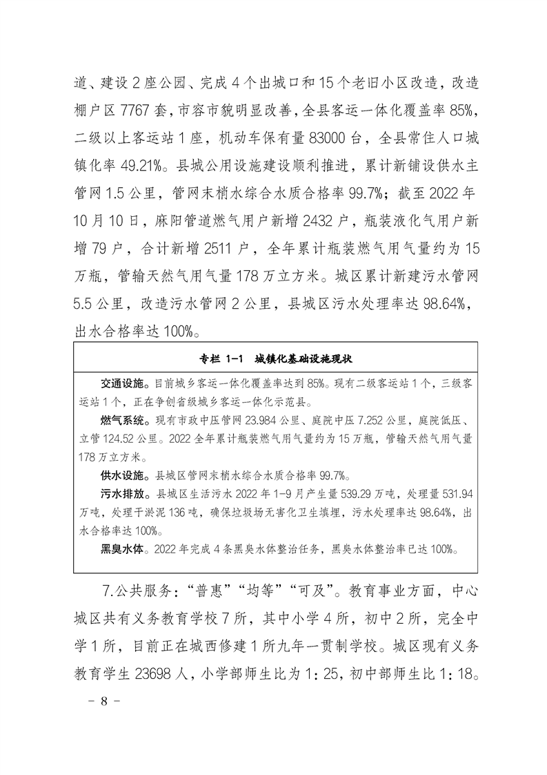
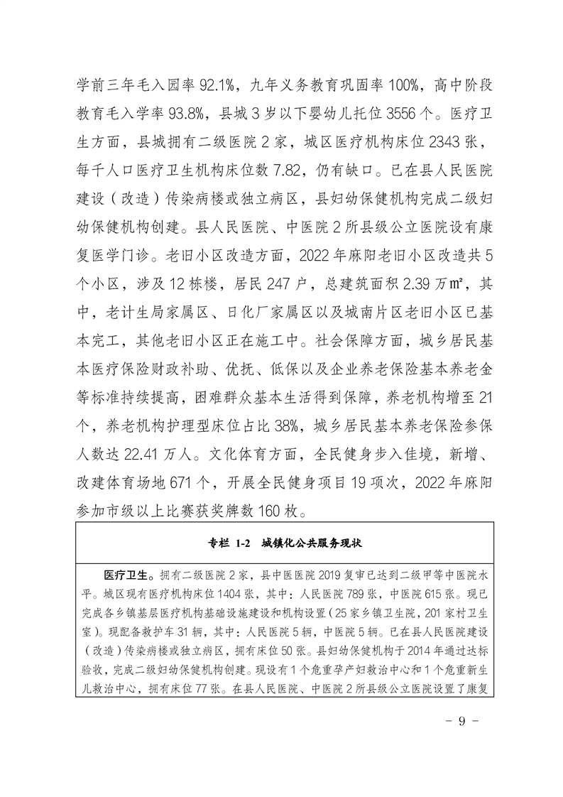
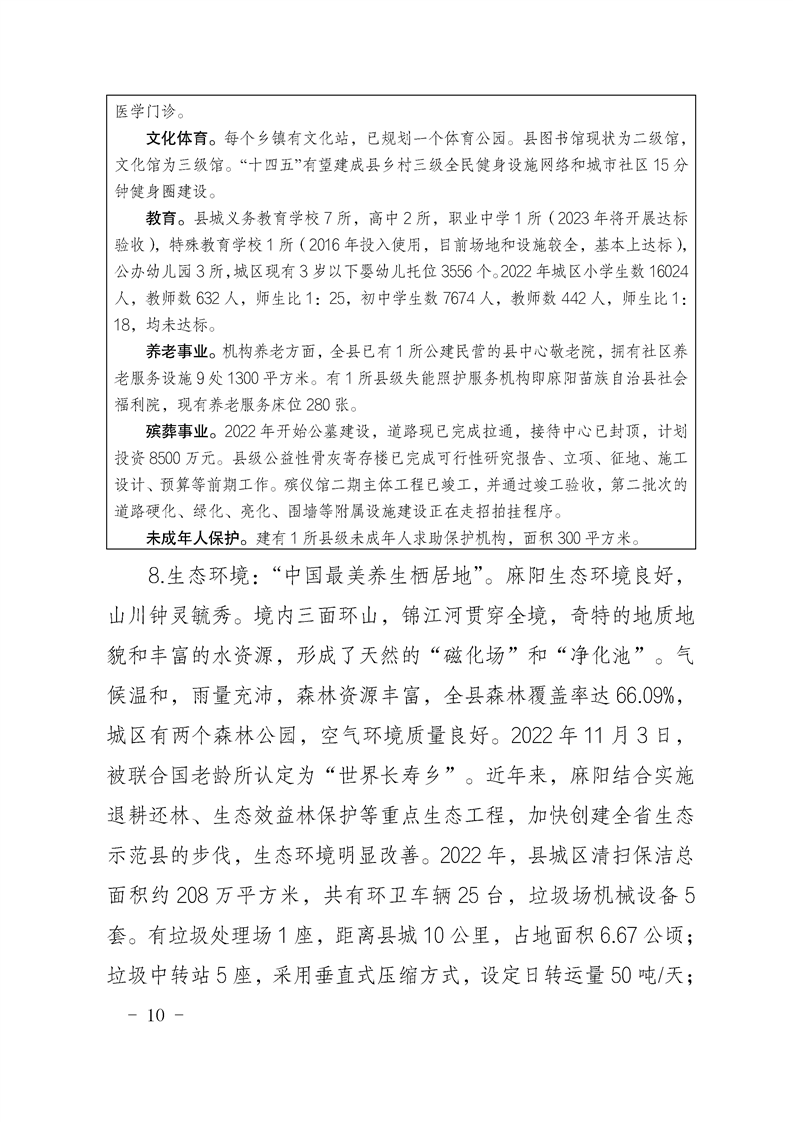
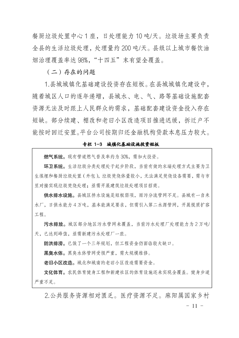
索引號:431200/2024-007411 文號:麻政辦發〔2023〕4號 統一登記號: 公開方式:主動公開 公開範圍:全部公開 信息時效期:2025-03-31 簽署日期:2023-03-31 登記日期:2023-03-31 所屬機構:麻陽縣政務服務中心 所屬主題:規範性文件 發文日期:2023-03-31 公開責任部門:麻陽縣政務服務中心










































































